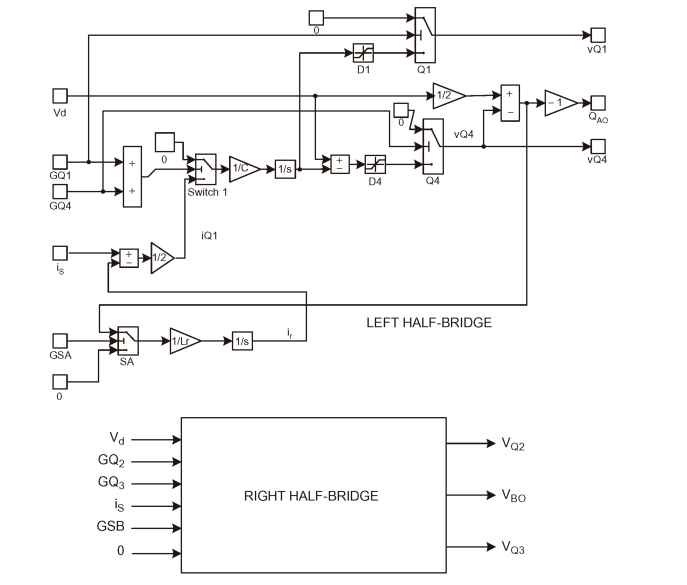
Simulink simulation of the HF inverter. (Electronics And Motor Drives)

FIGURE 9.11
Simulink simulation of the HF inverter.tmp15E-9_thumbtmp15E-10_thumb