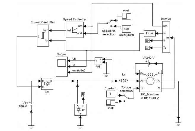
SimPowerSystems simulation of chopper-fed dc motor drive (Electronics And Motor Drives)

FIGURE 9.17
SimPowerSystems simulation of chopper-fed dc motor drivetmp15E-22_thumbtmp15E-23_thumb